Categories: 富山のニュース

社会福祉法人セーナー苑「のぞみの丘」の職員がコロナに感染


Warning: count(): Parameter must be an array or an object that implements Countable in /home/users/1/dtk0598/web/toyama-asbb.com/wp-content/plugins/accelerated-mobile-pages/templates/features.php on line 10000


画像引用 「のぞみの丘」より

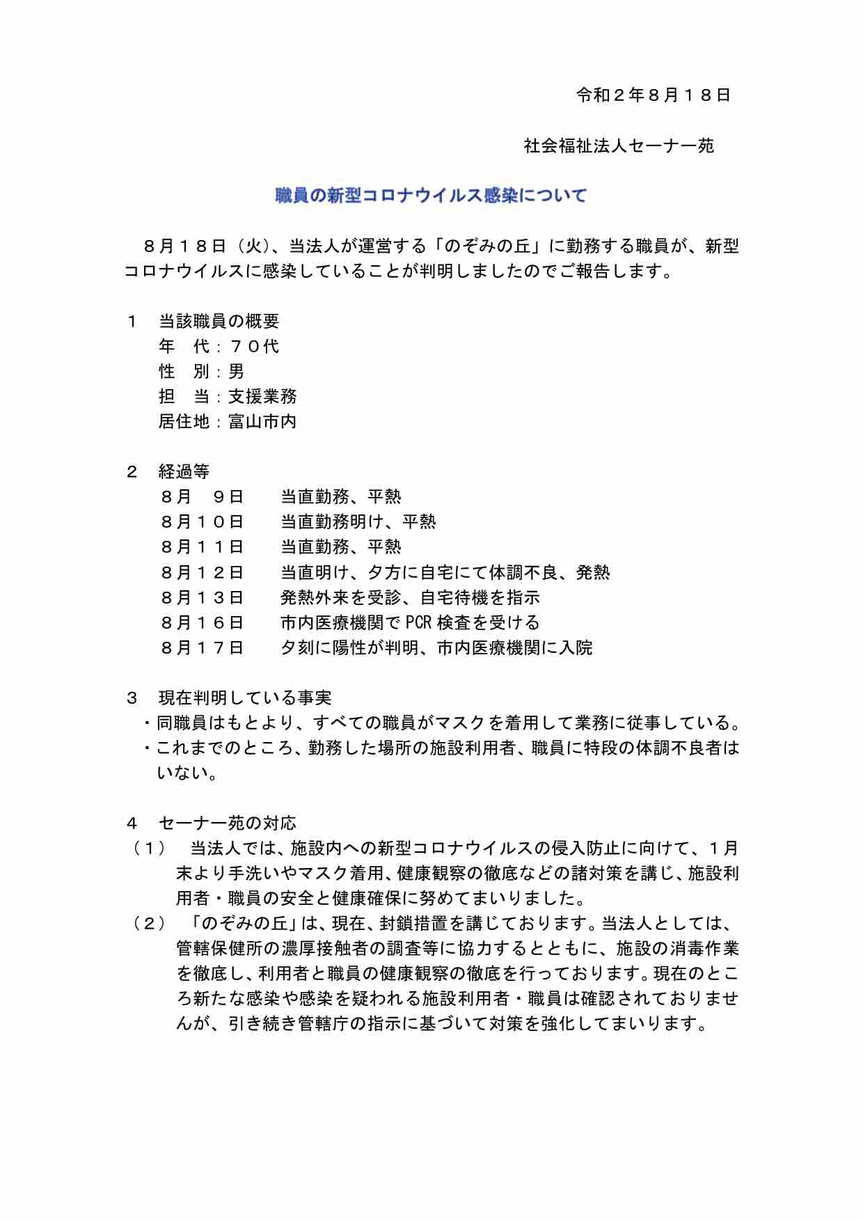
8月18日(火)に、社会福祉法人セーナー苑が運営する「のぞみの丘」に勤務する職員が、新型コロナウイルスに感染していることが判明しました。

「のぞみの丘」は、現在、封鎖措置を講じております。

現在のところ新たな感染や感染を疑われる施設利用者・職員は確認されておりませんが、引き続き管轄庁の指示に基づいて対策を強化していきます。

SAKURA

1988年生まれ。同志社大学卒業。 ふざけた文体が目につきますが、本人はいたってふざけております。 取材などでたまに顔出ししています。